République Algérienne Démocratique et Populaire Ministère de l’Industrie
Institut Algérien de Normalisation
Menu
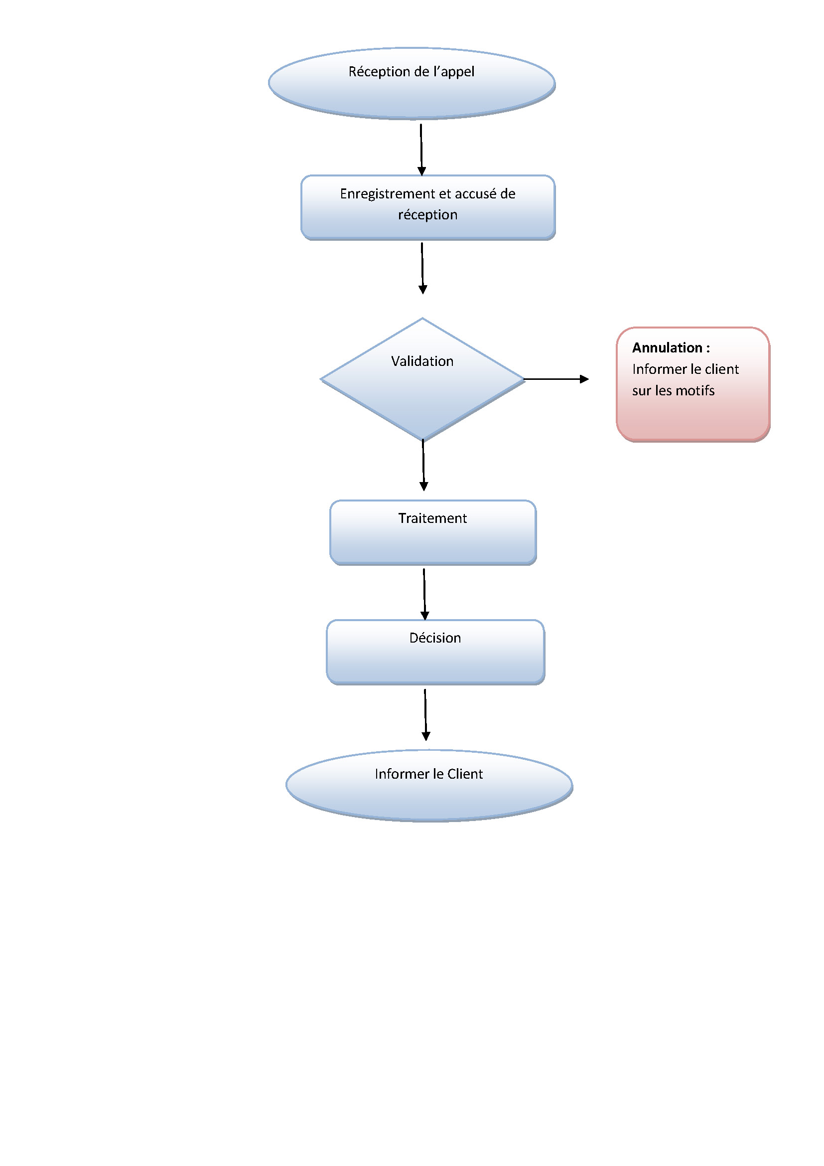
Logigramme de certification 2024 2
One Response
Le schéma est clair et structuré, mais il pourrait être enrichi en précisant les critères de validation et les raisons possibles des annulations. Regard Tel U
Le schéma est clair et structuré, mais il pourrait être enrichi en précisant les critères de validation et les raisons possibles des annulations. Regard Tel U